如意潇湘网 首页 基金

基金

RSS
  • 近期某采取全天候策略的头部私募旗下产品遭遇显著净值回撤,在私募圈引发热议。第三方平台监测数据显示,截至8月1日,该机构旗下多只全天候策略产品年内回报率徘徊在-2%至+2%区间。这并非孤例,而是今年以来私募全天 ...……
    时间:2025-8-3 14:02 | 阅读:10275
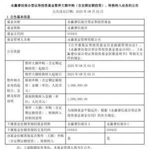
  • 又一明星基金经理宣布限购!
    又一明星基金经理宣布限购!
    刚刚,又有一名明星基金经理旗下基金产品宣布限购。8月2日,永赢基金公告,对旗下权益基金——永赢睿信进行限购,自8月4日起,该基金单日单账户申购上限为人民币100万元。据了解,该基金成立于2023年12月22日,由永 ...……
    发布:2025-8-2 22:29 | 阅读:10167 |
  • 8月1日,首只央企天然气发电公募REIT——华电清洁能源REIT(基金代码:508016)正式登陆上海证券交易所。该产品的上市不仅是金融创新有效盘活央企存量能源基础设施的生动案例,还标志着我国公募REITs市场服务国家绿 ...……
    时间:2025-8-1 19:34 | 阅读:10158
  • 7月31日股票ETF市场资金净流出超100亿元
    7月31日股票ETF市场资金净流出超100亿元
    (原标题:突然!超100亿,“跑了”) 7月最后一个交易日,A股市场跳水,三大指数均跌超1%。结构上,算力概念股逆市活跃,创新药概念股延续强势,钢铁、煤炭等周期股集体调整。7月份股市涨幅较大,获利盘较多,部分 ...……
    发布:2025-8-1 14:54 | 阅读:10004 |
  • 近期,A股市场震荡攀升,私募机构的调研热度不减。私募排排网数据显示,截至2025年7月31日,7月共有657家私募证券管理人参与到A股调研活动中,调研范围覆盖到28个申万一级行业中的358只个股,合计调研次数达1763次。 ...……
    时间:2025-8-1 12:34 | 阅读:10205
  • Wind统计显示,截至7月31日,沪深两市ETF两融余额为1001.71亿元,较上一交易日减少45.88亿元。其中,ETF融资余额为939.13亿元,较上一交易日减少44.73亿元;ETF融券余额为62.58亿元,较上一交易日减少1.15亿元。具体 ...……
    时间:2025-8-1 10:13 | 阅读:9208
  • 中国证券投资基金业协会发布的最新数据显示,截至7月30日,7月以来备案的私募证券投资基金已达1203只,创下今年以来单月新高。在市场逐步回暖的背景下,投资者热情逐步回升。整体来看,量化产品依然是备案的主力军。 ...……
    时间:2025-8-1 07:53 | 阅读:9146
  • 7月31日,多只前期表现强势的创新药ETF有所回调。拉长时间来看,创新药主题ETF仍然是近期全市场回报率较高的一类ETF产品。Wind数据显示,截至7月31日,来自华泰柏瑞基金、万家基金、汇添富基金旗下的港股创新药主题E ...……
    时间:2025-8-1 07:53 | 阅读:10426
  • 十多只“翻倍基”出现!有个共同点→
    十多只“翻倍基”出现!有个共同点→
    今年权益市场赚钱效应明显,净值翻倍的基金数量已突破10只。Wind数据显示,截至7月30日,共有12只基金年内净值涨幅超过100%,数量已超过2019年和2021年的“翻倍基”总和。《国际金融报》记者注意到,这些“翻倍基” ...……
    发布:2025-7-31 23:42 | 阅读:10370 |
  • 加仓!7月30日股票ETF资金净流入75亿元
    加仓!7月30日股票ETF资金净流入75亿元
    (原标题:加仓!) 7月30日,A股市场持续震荡,三大指数涨跌互现,其中,创业板指跌幅超过1.5%。股票ETF当日资金净流入75亿元,除了创业板方面获得显著资金净流入,港股相关ETF净流入资金也居前,涵盖科技、金融、 ...……
    发布:2025-7-31 16:41 | 阅读:10098 |
  • 首次!这家个人系基金宣布增资
    首次!这家个人系基金宣布增资
    个人系基金公司汇泉基金迎来成立后的首次增资。汇泉基金增加注册资本金468万元7月31日,汇泉基金发布公告称,经公司2025年度第一次临时股东大会审议通过,同意梁永强、孟朝霞和柴玏以现金出资方式向公司注资合计468 ...……
    发布:2025-7-31 14:20 | 阅读:10094 |
  • 近日,但斌执掌的东方港湾海外基金Oriental Harbor Investment Fund向美国证监会SEC提供了二季度的13F文件,其美股的最新调仓路径随之揭晓。截至二季度末,东方港湾共持有13只美股标的,持股市值合计11.26亿美元,折 ...……
    时间:2025-7-31 14:20 | 阅读:8247
  • Wind统计显示,截至7月30日,沪深两市ETF两融余额为1047.59亿元,较上一交易日增加1.81亿元。其中,ETF融资余额为983.86亿元,较上一交易日增加1.78亿元;ETF融券余额为63.73亿元,较上一交易日增加0.03亿元。具体来 ...……
    时间:2025-7-31 12:00 | 阅读:10025
  • 时隔7月,个人养老金指数基金Y份额迎来首次扩容。7月28日,华夏基金发布公告称,为满足广大投资者个人养老金投资公募基金的投资需求,公司决定对华夏创业板ETF联接基金增加仅供个人养老金资金购买的Y类基金份额,基 ...……
    时间:2025-7-31 09:41 | 阅读:9816
  • 7月30日,国家发展改革委就《政府投资基金布局规划和投向工作指引(公开征求意见稿)》(简称《工作指引》)和《加强政府投资基金投向指导评价管理办法(公开征求意见稿)》(简称《管理办法》)向社会公开征求意见 ...……
    时间:2025-7-31 09:41 | 阅读:8505
相关推荐
热度话题
电子邮箱:624937665@qq.com
客服电话:18890353030
公司地址:湖南省长沙市开福区新河街道湘江北路三段1500号A3区北辰国荟5302室

Powered by 湖南聚嘉财经网络科技有限公司 © 2025 ruyici.top Inc.( 湘ICP备2024089860号-1 )