如意潇湘网 首页 基金

基金

RSS
  • 万亿公募董事长离任!
    万亿公募董事长离任!
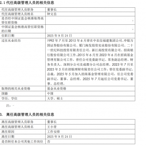
    王小青卸任招商基金董事长。9月23日晚,招商基金发布高级管理人员变更公告,王小青因工作安排自9月24日起离任董事长,公司总经理钟文岳代任招商基金董事长。招商基金表示,对王小青在公司任职期间发挥的重要引领作用 ...……
    发布:2025-9-23 23:25 | 阅读:10289 |
  • 超十八年指数产品布局,明星单品的精细化运营经验,华泰柏瑞积淀了“宽基领域”的绝对自信。自2024年“9·24”行情启动以来,ETF悄然成为普通投资者资产配置中的“财富密码”——透明、高效、一键布局新时代核心资产 ...……
    时间:2025-9-23 22:15 | 阅读:10397
  • “9·24”一周年,基民收益如何?近2000份问卷揭秘
    “9·24”一周年,基民收益如何?近2000份问卷揭秘
    自2024年9月24日一揽子金融政策落地实施以来,A股市场持续释放积极信号。其中,上证指数表现尤为亮眼,两度站上3800点整数关口,并于近期刷新十年新高,A股市场升温明显。截至2025年9月20日,全市场共有40只基金年内 ...……
    发布:2025-9-23 19:55 | 阅读:10183 |
  • 降费!余额宝,官宣!
    降费!余额宝,官宣!
    9月23日,天弘基金公告称,旗下天弘余额宝货币市场基金托管费将由0.08%年费率调低为0.07%年费率;同日,还有易方达保证金收益、国新国证现金增利等产品公告调降管理费。近年来,降费成为公募行业主基调,管理费、销 ...……
    发布:2025-9-23 19:55 | 阅读:10225 |
  • 9月22日股票ETF市场净流出80亿元
    9月22日股票ETF市场净流出80亿元
    (原标题:落袋为安?80亿“跑了”) 昨日(9月22日),A股全天震荡拉升,三大指数均小幅收涨。伴随着市场在高位缩量震荡,近期股票ETF市场资金流动方向变化较大。继场内资金连续三天借道股票ETF加仓后,本周首日股 ...……
    发布:2025-9-23 15:15 | 阅读:10172 |
  • 随着A股的持续回暖,私募机构的仓位水平快速攀升。私募排排网最新数据显示,股票私募整体仓位已飙升至年内新高,其中百亿私募大幅加仓,单周加仓幅度高达11.11%,而50亿—100亿元规模私募仓位更是创下近三年来新高, ...……
    时间:2025-9-23 14:04 | 阅读:10214
  • 日前,多家基金公司公告旗下基金经理离任在管产品的消息,包括浙商基金胡羿、创金合信基金胡尧盛、摩根基金雷杨娟。他们当中,有的人偏好债券投资,有的人偏好量化投资,有的人是主动权益类基金经理。从业绩来看,部 ...……
    时间:2025-9-23 11:44 | 阅读:10277
  • Wind统计显示,截至9月22日,沪深两市ETF两融余额为1147.26亿元,较上一交易日增加37.05亿元。其中,ETF融资余额为1068.9亿元,较上一交易日增加36.6亿元;ETF融券余额为78.36亿元,较上一交易日增加0.45亿元。具体 ...……
    时间:2025-9-23 11:44 | 阅读:10092
  • 上周(9月15日至9月19日,下同),A股市场整体呈现震荡调整的态势,然而公募机构的调研热情丝毫未减。根据公募排排网数据,上周共有124家公募机构对141家上市公司展开调研,涉及23个申万一级行业,调研总次数达582次 ...……
    时间:2025-9-23 11:44 | 阅读:5625
  • 在A股市场持续上涨的推动下,股票私募近期迎来显著加仓动作,整体仓位水平已攀升至年内新高,彰显出私募机构对后市行情的乐观预期。据私募排排网最新数据显示,截至9月12日,股票私募仓位指数达到78.04%,相较于前一 ...……
    时间:2025-9-23 09:24 | 阅读:6194
  • 日前,中证A500指数基金迎来第一批产品成立的首个“周年”。自2024年9月20日首只产品成立以来,截至目前,已有近80家基金公司下场布局中证A500指数基金。全市场成立的中证A500指数基金扩容至267只(不同份额合并后为 ...……
    时间:2025-9-23 09:24 | 阅读:5878
  • 据中信证券统计,截至上半年末,量化私募管理人总体资产管理规模超1.7万亿元,在证券私募行业中的占比升至近30%。下半年以来,头部量化私募旗下多头策略产品,依旧备受资金青睐。不过,热闹之下,量化私募在公司治理 ...……
    时间:2025-9-23 08:14 | 阅读:6777
  • 随着权益市场稳步上行,中长期资金风险偏好提升,居民理财需求也从保值逐渐转向增值,公募“固收+”、FOF等配置型产品则担负起“桥梁”作用,引导各路资金平稳入市。业内人士表示,从银行理财转向公募“固收+”只是 ...……
    时间:2025-9-23 08:13 | 阅读:6984
  • 在A股市场整体上涨的积极推动下,股票私募近期迎来显著加仓动作,整体仓位水平已攀升至年内新高,彰显出私募机构对后市行情的乐观预期。私募排排网最新数据显示,截至2025年9月12日,股票私募仓位指数达到78.04%,相 ...……
    时间:2025-9-22 17:02 | 阅读:10097
  • 本周11只新基金启动募集,指数基金是“主力军”
    本周11只新基金启动募集,指数基金是“主力军”
    (原标题:11只新基金,来了!) 本周(9月22日—9月26日),全市场将有11只新基金面向投资者公开发行。11只扎堆在本周发行具体来看,Wind数据显示,本周11只新基金中,有5只在周一开始发行,占本周新发行基金总数的 ...……
    发布:2025-9-22 17:02 | 阅读:10220 |
相关推荐
热度话题
电子邮箱:624937665@qq.com
客服电话:18890353030
公司地址:湖南省长沙市开福区新河街道湘江北路三段1500号A3区北辰国荟5302室

Powered by 湖南聚嘉财经网络科技有限公司 © 2025 ruyici.top Inc.( 湘ICP备2024089860号-1 )