国投白银LOF:1月28日起暂停申购

来自: 金属要闻 收藏 发布:如意潇湘网

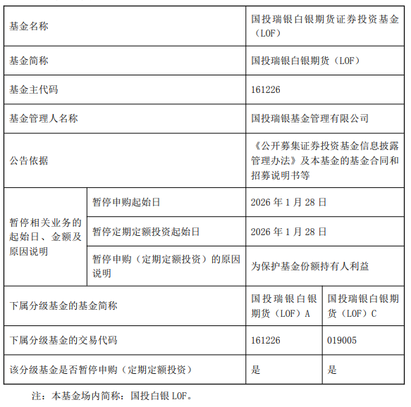
国投白银LOF公告,将于1月28日起暂停申购(含定期定额投资)业务。

image

值得一提的是,该基金曾多次调整投资额度。2025年10月15日,国投白银LOF基金公告称,A类份额及C类份额的定期定额投资金额上限分别为6000元和40000元;2025年10月20日,国投白银LOF基金再次发布公告,继续收紧了限购金额,A类份额及C类份额的定期定额投资金额上限分别为100元和1000元;2025年12月19日,国投白银LOF基金发布公告,将A类份额及C类份额的定期定额投资金额上限分别调整为500元和500元;2025年12月25日,国投白银LOF基金发布公告,限制本基金A类基金份额定期定额投资金额为100.00元。


鲜花

握手

雷人

路过

鸡蛋
相关推荐
热门排行
电子邮箱:624937665@qq.com
客服电话:18890353030
公司地址:湖南省长沙市开福区新河街道湘江北路三段1500号A3区北辰国荟5302室

Powered by 湖南聚嘉财经网络科技有限公司 © 2025 ruyici.top Inc.( 湘ICP备2024089860号-1 )