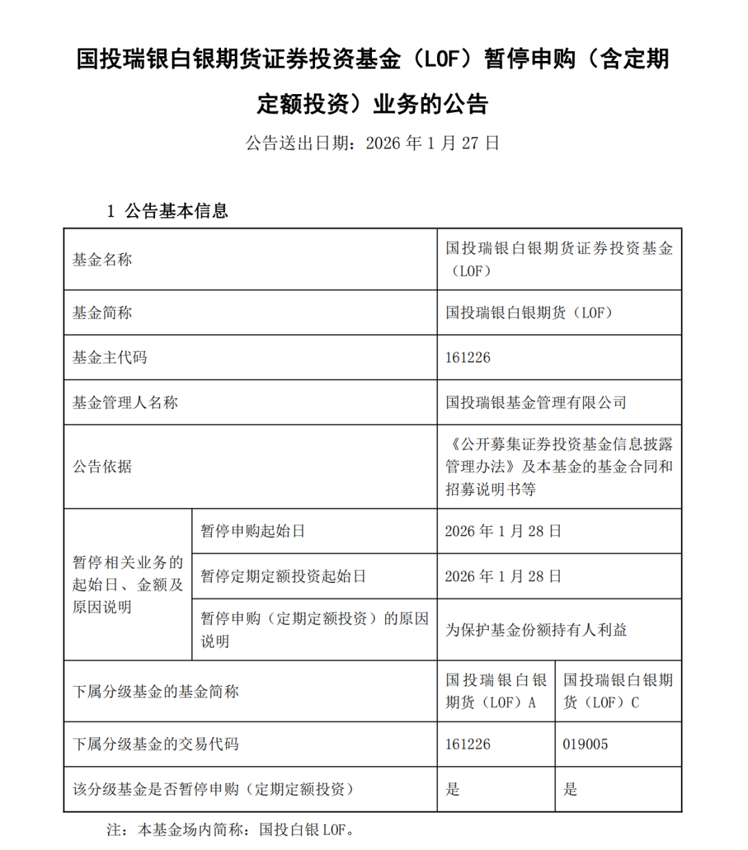
1月26日晚,国投白银LOF(161226)公告,将于2026年1月28日起暂停申购(含定期定额投资)业务。此外,该基金还公告,将于1月27日开市起至当日10:30停牌。 
近一段时间,国投白银LOF溢价率居高不下,国投瑞银基金频频发布限购及停牌公告。 白银目前已经进入加速上涨阶段。截至1月26日晚,国际白银期货最新价格已经突破110美元/盎司。纽约期银日内一度涨超9.3%,现货白银一度涨超7.3%。 作为公募基金市场唯一一只主要投资于白银期货的基金,国投白银LOF净值一路上涨,单是2026年开年以来,涨幅就高达86%。 
校对:苏焕文
|