2026年1月1日起我国调整部分商品关税税率税目

来自: 来源: 财政部网站 收藏 发布:如意潇湘网

  国务院关税税则委员会发布《2026年关税调整方案》(以下简称《方案》),将自2026年1月1日起实施。《方案》以习近平新时代中国特色社会主义思想为指导,深入贯彻党的二十大和二十届历次全会精神,完整准确全面贯彻新发展理念,加快构建新发展格局,坚持稳中求进工作总基调,科学调整进口暂定税率,优化税目设置,继续实施协定税率和特惠税率,有利于引领发展新质生产力,满足人民日益增长的美好生活需要,扩大高水平对外开放,推动高质量发展。

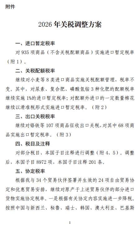
  为增强国内国际两个市场两种资源的联动效应,扩大优质商品供给,2026年对935项商品实施低于最惠国税率的进口暂定税率。一是推动高水平科技自立自强,促进建设现代化产业体系,降低压力机用数控液压气垫、异型复合接点带等关键零部件、先进材料的进口关税。二是助力推进经济社会发展全面绿色转型,降低锂离子电池用再生黑粉、未焙烧的黄铁矿等资源性商品的进口关税。三是加大保障和改善民生力度,助力加快建设健康中国,降低人造血管、部分传染病的诊断试剂盒等医疗产品的进口关税。此外,为增强国内大循环内生动力,根据国内产业发展和供需情况变化,在我国加入世界贸易组织承诺范围内,取消微型电机、印花机、硫酸等商品的进口暂定税率,恢复实施最惠国税率。

  为服务科技发展和技术进步,支持循环经济和林下经济发展,2026年增列智能仿生机器人、生物航空煤油、林下山参等本国子目。调整后,税则税目总数为8972个。

  为持续深化经贸合作,促进区域融合发展,2026年根据我与34个贸易伙伴签署的24项自由贸易协定和优惠贸易安排,继续对原产于上述贸易伙伴的部分进口货物实施协定税率。

  为促进与最不发达国家的经贸合作,帮助最不发达国家发展,2026年继续给予43个与我建交的最不发达国家100%税目产品零关税待遇;根据亚太贸易协定以及我与有关东盟成员国政府间换文协议,继续对原产于孟加拉国、老挝、柬埔寨、缅甸的部分进口货物实施特惠税率。

  公告全文

  国务院关税税则委员会关于2026年关税调整方案的公告

  税委会公告 2025年第11号

  为深入贯彻党的二十大和二十届历次全会精神,引领发展新质生产力,不断满足人民对美好生活的需要,助力扩大高水平对外开放,推动高质量发展,根据《中华人民共和国关税法》及相关规定,自2026年1月1日起,对部分商品的进口关税税率和税目进行调整,具体内容见附件。

  附1 进口商品暂定税率表

  附2 关税配额商品税目税率表

  附3 出口商品税率表

  附4 进出口税则税目调整表

  附5 本国子目注释

  附6 自由贸易协定和优惠贸易安排实施税率表

  国务院关税税则委员会

  2025年12月26日


(文章来源:财政部网站)


鲜花

握手

雷人

路过

鸡蛋
相关推荐
热门排行
电子邮箱:624937665@qq.com
客服电话:18890353030
公司地址:湖南省长沙市开福区新河街道湘江北路三段1500号A3区北辰国荟5302室

Powered by 湖南聚嘉财经网络科技有限公司 © 2025 ruyici.top Inc.( 湘ICP备2024089860号-1 )