中国移动2.6GWh磷酸铁锂电池集采!明确同质化判定标准!限价联动材料市场均价! ...

来自: 金属要闻 收藏 发布:如意潇湘网

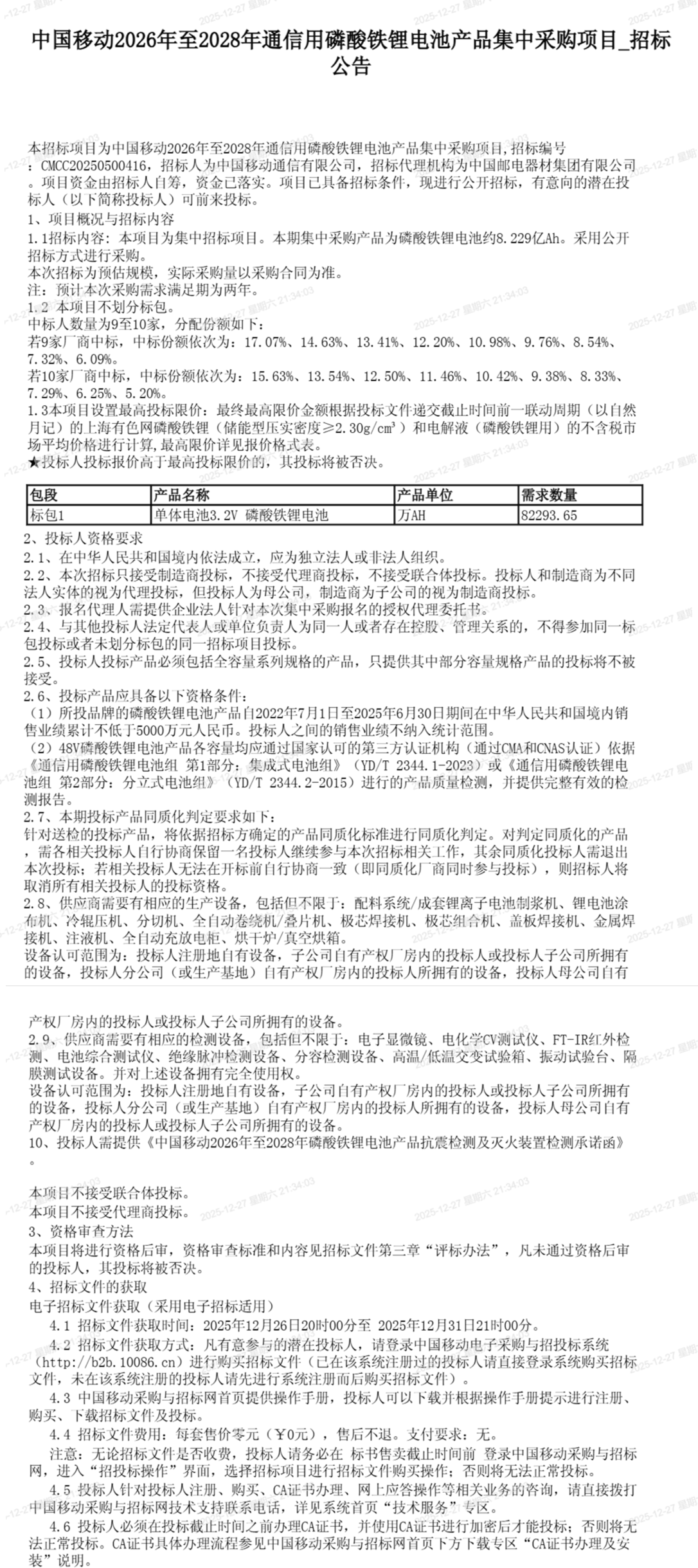
北极星储能网讯:12月26日中国移动发布磷酸铁锂电池集采公告,共采购8.229亿Ah的电池,总采购量达2.6338GWh,拟选定9至10家中标人。值得注意的是,本次招标设置最高投标限价,而且价格将联动磷酸铁锂(储能型压实密度>2.30g/cm)和电解液(磷酸铁锂用)的不含税市场平均价格进行计算,高于最高限价的投标人将被否决。

若9家厂商中标,中标份额依次为:17.07%、14.63%、13.41%、12.20%、10.98%、9.76%、8.54%、7.32%、6.09%。

若10家厂商中标,中标份额依次为:15.63%、13.54%、12.50%、11.46%、10.42%、9.38%、8.33%、7.29%、6.25%、5.2%。

而且,中国移动电池集采招标公告中明确了磷酸铁锂电池同质化判定标准。被判定为同质化的产品,需各厂家协商保留一家参与测试,其余同质化厂商应主动放弃测试。电池同质化判定的标准分为直接判定依据和间接判定依据。

直接判断依据

(1)送检磷酸铁锂电池铭牌信息显示为其他送样厂商品牌。

(2)送检磷酸铁锂电池单体电池或电芯生产厂商信息显示为其他送样厂商品牌。

间接判断依据

(1)集成式磷酸铁锂电池组:箱体尺寸、结构、工艺及布局等高度相似或产品编码规则相同。

(2)电芯:产品尺寸、重量等高度相同。

此次招标的附件中,包含磷酸铁锂电池集采送检样品质量非常态化检测实施细则,该文件明确:蓄电池组及BMS支持1C(2I2)放电电流,支持0.5C(1I2)充电电流,且环境温度应保持在25℃±3℃范围之内,而且明确要求蓄电池组需在55℃和-10℃测试100%DOD循环性能。

招标原文如下:

中国移动2026年至2028年通信用磷酸铁锂电池产品集中采购送检样品质量非常态化检测实施细则

1.送样电池要求

1.1送样最大单体电池产品、投标阶段技术应答电池产品与实际供货电池产品应保持一致。

1.2送样产品要求

表1 中国移动2026年至2028年通信用磷酸铁锂电池产品

集中采购送检样品信息表

备注:

(1)电池组应由16只电池单体串联组成。

(2)3.2V单体电池应与电池组中采用的单体电池产品一致。

(3)送样电池组的电池单体容量应为投标产品中最大单体电池容量。

(4)电池组带BMS,且需满足本细则2.6条测试电池系统性能参数的要求。投标阶段技术应答及实际供货产品的BMS原厂厂家需与通过送检测试产品的BMS原厂厂家一致,如供货期间需更换或新增供货产品的BMS原厂厂家,需提前报备并在通过国家认可的第三方认证机构(通过CMA和CNAS认证)按照本期集采的送检样品质量检测实施细则对产品(需与送检测试电池组产品相同容量规格)进行质量检测,并提供合格的检测报告。如测试结果满足本期集采技术规范书要求,且不劣于厂商应答承诺,则可以更换或新增检测合格的BMS原厂厂家。BMS应具备被动均衡或主动均衡功能。

(5)蓄电池组及BMS支持1C(2I2)放电电流,支持0.5C(1I2)充电电流。C为送样电池实际容量。

1.3送样电池低温测试时不允许设置保温功能,如果投标产品标配加热功能应将加热供电导线断开,禁止在低温测试时对蓄电池进行加热。

1.4送样电池BMS充电限流和放电限流功能应处于关闭状态。

1.5送样电池BMS高温保护功能应处于关闭状态。

1.6送样电池BMS低温保护功能应处于关闭状态。

2.电池测试项目、测试方法

2.1蓄电池组容量标定

2.1.1确认厂商提供的电池组容量(Ce)。

2.1.2蓄电池组充放电时,环境温度应保持在25℃±3℃范围之内。

2.1.3蓄电池组以平均电压3.6V/只、1.0I2电流进行恒压限流充电,充电3.0小时或电流降至0.04I2时结束,静置30min。

2.1.4蓄电池组以1.0I2电流放电至平均电压2.7V/只截止,静置30min,记录蓄电池组放电容量。

2.1.5重复2.1.3和2.1.4测试步骤,共进行3次充放电循环。

2.1.6取3次充放电循环容量的平均值作为蓄电池组的实测容量Ce

2.1.7额定容量判定:送样电池实测容量Ce大于等于额定容量判定为合格,继续进行后续测试项目,实测容量Ce小于额定容量则判定为不合格,停止测试。

2.21C放电容量

2.2.1蓄电池组充放电时,环境温度应保持在25℃±3℃范围之内。

2.2.2蓄电池组以平均电压3.6V/只、1.0I2电流进行恒压限流充电,充电3.0小时或电流降至0.04I2时结束,静置30min。

2.2.3蓄电池组以2.0I2电流放电至平均电压2.7V/只截止,记录蓄电池组放电容量。

2.30℃放电容量

2.3.1蓄电池组充电时,环境温度应保持在25℃±3℃范围之内。

2.3.2蓄电池组以平均电压3.6V/只、1.0I2电流进行恒压限流充电,充电3.0小时或电流降至0.04I2时结束。

2.3.3蓄电池组在0℃±2℃的低温环境箱中静置24h。

2.3.4蓄电池组以1.0I2电流放电至平均电压2.7V/只截止,记录蓄电池组放电容量。

2.4蓄电池组55℃环境100%DOD循环性能

2.4.1取容量标定合格的电池组一组(标定方法按2.1蓄电池组容量标定)。

2.4.2蓄电池组放置在55℃±3℃环境中,静置24小时。

2.4.3蓄电池组以平均电压3.6V/只、0.5Ce(1I2)电流进行恒压限流充电,充电2.5小时或电流降至0.04I2时结束,静置30min。

2.4.4对蓄电池组以1.0Ce(2I2)电流进行放电,放电至平均电压2.7V/只截止,静置30min。

2.4.5蓄电池组在55℃±3℃环境进行第一次放电测试的实际放电容量标定为C55

2.4.6重复测试步骤2.4.3和2.4.4共计100次。

2.4.7蓄电池组从55℃±3℃环境中取出,在25℃±3℃环境中,静置16小时。

2.4.8在环境温度25℃±3℃范围之内,以平均电压3.6V/只、1.0I2电流进行恒压限流充电,充电3.0小时或电流降至0.04 I2结束,静30min。

2.4.9蓄电池组以1.0I2电流放电至平均电压2.7V/只截止,静置30min,记录蓄电池组放电容量。

2.4.10重复2.4.8和2.4.9测试步骤,共进行3次充放电循环,取3次放电容量的平均值作为蓄电池组循环后的容量。

2.4.11充电过程单体电池一致性:测量并记录蓄电池组每只单体电池充电过程(含静置期间、含高温测试期间)的电压,计算充电过程(含静置期间、含高温测试期间)单体电池电压偏差的最大值。电压偏差的最大值=电池组单体电池最高电压—电池组单体电池最低电压。

2.4.12放电过程单体电池一致性:测量并记录蓄电池组每只单体电池放电过程(含高温测试期间)的电压,计算放电过程单体电压偏差的最大值。电压偏差的最大值=电池组单体电池最高电压—电池组单体电池最低电压。

2.4.13蓄电池组在测试过程中出现起火、漏液、鼓胀、破裂和开阀等危险情况均中断试验,测试样品判定为测试不合格。

2.5蓄电池组-10℃环境100%DOD循环性能

2.5.1取容量标定合格的电池组一组(标定方法按2.1蓄电池组容量标定)。

2.5.2蓄电池组放置在-10℃±3℃环境中,静置24小时。

2.5.3蓄电池组以平均电压3.6V/只、0.2Ce(0.4I2)电流进行恒压限流充电,充电6.5小时或电流降至0.04I2时结束,静置30min。

2.5.4对蓄电池组以1.0Ce(2I2)电流进行放电,放电至平均电压2.7V/只截止,静置30min。

2.5.5蓄电池组在-10℃±3℃环境进行第一次放电测试的实际放电容量标定为C-10

2.5.6重复测试步骤2.5.3和2.5.4共计50次,记录50次放电终止时蓄电池组放电容量。

2.5.7蓄电池组从-10℃±3℃环境中取出,在25℃±3℃环境中,静置24小时。

2.5.8在环境温度25℃±3℃范围之内,以平均电压3.6V/只、1.0I2电流进行恒压限流充电,充电2.5小时或电流降至0.04 I2结束,静置30min。

2.5.9蓄电池组以1.0I2电流放电至平均电压2.7V/只截止,记录蓄电池组放电容量。

2.5.10重复2.5.8和2.5.9测试步骤,共进行3次充放电循环,取3次放电容量的平均值作为蓄电池组循环后的容量。

2.5.11充电过程单体电池一致性:测量并记录蓄电池组每只单体电池充电过程(含静置期间、含低温测试期间)的电压,计算充电过程(含静置期间、含高温测试期间)单体电池电压偏差的最大值。

2.5.12放电过程单体电池一致性:测量并记录蓄电池组每只单体电池放电过程(含低温测试期间)的电压,计算放电过程单体电压偏差的最大值。

2.5.13蓄电池组在测试过程中出现起火、漏液、鼓胀、破裂和开阀等危险情况均中断试验,测试样品判定为测试不合格。

2.6BMS监控功能测试

2.6.1遥测:电池系统及电池组容量(SOC)、电池系统及电池组总电压、电池单体电压、电池系统及电池组充电电流、电池系统及电池组放电电流、温度(电池温度4个,环境温度1个)等。

2.6.2遥信:电池系统及电池组充电状态,电池系统及电池组放电状态,电池系统及电池组总电压高告警,电池系统及电池组总电压低告警,电池单体充电过压告警、电池单体放电欠压告警、电池组短路告警、电池高温告警、电池低温告警、环境高温告警、环境低温告警等。

2.7单体电池解剖

与招标要求比对;单体电池、电芯与电池组内电池对比。

3.厂商合格判定标准及处理措施

3.1厂商合格判定标准:对于上述2.1、2.4.11、2.5.11及2.6条款判定不合格项目,则判定该送样产品不合格;全部指标合格,则该送样产品合格。

3.2处理措施:送样产品不合格的厂商,不具备中标资格。

3.3上述测试项目的测试结果将作为各厂商技术应答指标的评分依据:

3.3.1如测试值优于应答值则按照应答值进行评分。

3.3.2如测试值低于应答值则按照测试值进行评分。

3.4到货检测实施细则按照应答值进行判定。

4.留样对比

若通过产品测试的厂商最终在本项目中中标,则需要留存样品,在供货阶段招标人将从到货产品中抽取样品与留存样品比对,到货产品应与留存样品一致。

5.检测费用

本次磷酸铁锂电池测试发生的送检样品、材料、包装、往返运输、质量检测等费用均由报名厂家承担。

6.样品送检要求

6.1送检样品由送样厂家进行包装,由送样厂家选择物流公司,因包装和运输产生的设备受潮、受热、损坏等一切责任由送样厂家自行承担。

6.2包装箱内同时投入信封,信封内注明送检厂家、送检地址、送检样品详细信息,具体格式如下表。

表2 中国移动2026年至2028年通信用磷酸铁锂电池产品集中采购送检样品信息表

6.3包装箱内应同时邮递产品使用说明书/技术说明书、出厂检验报告。

6.4包装箱内应同时邮递上位机软件、通信线、相应的通信协议及软件操作说明书(含界面介绍及各种功能介绍等)。

6.5厂家提供方便连接单体的工装,如果厂家样品拆解涉及到专用工具、请随样品一起邮寄,并提供操作指导说明书。

中国移动2026年至2028年通信用磷酸铁锂电池产品集中采购


鲜花

握手

雷人

路过

鸡蛋
相关推荐
热门排行
电子邮箱:624937665@qq.com
客服电话:18890353030
公司地址:湖南省长沙市开福区新河街道湘江北路三段1500号A3区北辰国荟5302室

Powered by 湖南聚嘉财经网络科技有限公司 © 2025 ruyici.top Inc.( 湘ICP备2024089860号-1 )