预算超1500万!广东两家新能源企业联合招标光储电站外委运维服务 ...

来自: 金属要闻 收藏 发布:如意潇湘网

12月24日,广东明汇新能源科技有限责任公司与广东宏业新能源科技有限公司联合发布分布式光伏发电站及新恒星储能电站外委运维服务项目招标公告,委托广东创成建设监理咨询有限公司负责招标工作。项目预估采购金额1581.45万元,资金来源为企业自筹且已全部落实。

据招标公告显示,招标范围涵盖两家企业持有的全部分布式光伏电站(含后续开发需委托运维的电站)及新恒星储能电站的全流程运维服务。

原文如下:

广东明汇新能源科技有限责任公司、广东宏业新能源科技有限公司分布式光伏发电站及新恒星储能电站外委运维服务项目招标公告

一、招标条件

本招标项目广东明汇新能源科技有限责任公司、广东宏业新能源科技有限公司分布式光伏发电站及新恒星储能电站外委运维服务项目(项目编号:XM2025120882)已批准建设,招标人为广东明汇新能源科技有限责任公司、广东宏业新能源科技有限公司,招标代理单位为广东创成建设监理咨询有限公司。项目已具备招标条件,现对该项目进行公开招标。

二、项目概况

(一)项目概况:为保障广东明汇新能源科技有限责任公司、广东宏业新能源科技有限公司持有分布式光伏电站及新恒星储能电站的安全运行与发电效率水平,拟对广东明汇新能源科技有限责任公司、广东宏业新能源科技有限公司持有的光伏电站及新恒星储能电站开展外委运维工作,选定专业公司对光伏电站及新恒星储能电站开展运营、维护、日常管理及与之有关的服务。分布式光伏电站及新恒星储能电站地点分布广东省内外。

(二)资金落实情况:已落实

(三)资金来源情况说明:自筹资金

(四)预计采购金额:人民币1581.45万元

(五)项目类别:服务类

(六)招标方式:公开招标

(七)资格审查方式:资格后审

(八)投标有效期:自投标截止之日起120天(日历日)

(九)运维服务地点:涵盖广东省内与广东省外区域

三、招标范围及分包明细

(一)标的物清单

注:招标公告所列采购金额是预估量,最终以实际框架结果有效期内发生的采购量为准。当年度委托项目的运维容量达到50MW时,将不再委托招标人新建项目,请在知悉并接受上述条件的情况下参与本项目的投标。

(二)招标范围:

对广东明汇新能源科技有限责任公司、广东宏业新能源科技有限公司持有的各光伏电站(含后续开发需委托运维的电站)及新恒星储能电站全部设备及附属设施,包括全部光伏组件、全部汇流箱、全部逆变器、全部箱变、全部并网柜(箱)、站内交直流线路、电缆、视频监控设备、电池及电池管理系统、储能变流器、能量管理系统、电气设备、消防系统、热管理系统、暖通设备等所有相关软、硬件设备的运行、维护及更换、设备定期清洁保养、生产管理、安全管理、档案资料管理、线上管理运营平台数据传输维护管理、电费回收等涵盖电站运行的各项工作。

中标人应免费提供为完成维修维护任务所必需的劳务、一般消耗性材料、零配件、工器具、量具、车辆、劳动保护用品及其它物品,负责配齐本合同规定的常规施工工序及应急过程所需的所有施工器材。除上述材料物品外,其他用于运维服务的设备、材料(含备品备件)等均由中标人采购,以单个委托项目年度运维服务费的5%作为分界标准:单个项目年度运维费用在 5%(含本数)以内的部分,由中标人承担;单个项目年度运维费用超出5%的部分,采购价格经招标人审定,招标人以服务费的形式进行结算。

(三)本项目采取框架招标模式,标的物所列预估金额仅为预估量,仅作为招标预估规模供投标人参考,并不代表招标人对采购量的承诺,最终以框架结果有效期内的实际采购量为准。请在知悉并接受上述条件的情况下参与本项目的投标。

(四)框架招标结果有效期:

自合同签订之日起至2030年12月31日。本合同按照“5+5合同签订”的方式,合同期内由招标人根据中标人执行合同过程的生产、电费回收、安全、管理等工作进行年度考核打分,服务期限内年度加权平均分低于85分时,合同履行满5年后合同自动终止;年度加权平均分高于或等于85分时,可续约至2035年12月31日止。招标人每年对中标人工作进行整体考核,并有权按照考核结果或经营需要决定期满后是否续约或终止合同,由此造成的相应损失全部由中标人承担。

(五)结算方式:

1.运维费用:

(1)合同服务期内,招标人委托具体的运维项目,每季度结算一次。每季度运维费用(含税)=中标单价(中标费率×最高单价限价)/4×当季度光伏电站及新恒星储能电站实际容量-考核不达标相应费用。注:每季度结算时,招标人核实本次考核罚款以及中标人罚款缴纳情况,中标人应提供已缴纳罚款的证明文件。

(2)除消耗材料外的设备、材料(含备品备件)年累计费用超过单个项目年度运维服务费的5%(不含本数)部分的结算方式:先由中标人负责采购,采购价格经招标人审定,年度末中标人提供采购发票及结算资料后,招标人以服务费的形式统一进行结算。

2.运维外的其他费用:

(1)如合同服务期内涉及光伏电站及新恒星储能电站大修、技术改造,中标人应提前30日内向招标人报送可行性研究报告和工程概预算,经招标人同意后方可实施,完工后根据实际工程量及计费标准结算;

(2)如合同服务期内涉及零星工程(包括现场临时出现影响项目安全生产,需现场及时响应进行恢复的应急抢修工作;运维合同外需快速处理的小工程等(按招标人相关规定执行)),依据招标人审批的零星工程审批表,根据实际工程量及计费标准结算;

(3)按单项工程据实结算如下:工程结算价(含税)=经双方确认或中介审定的结算价(税前)*(1+实际开票税率)。

施工费计价采用清单计价模式,计费程序:①优先执行《光伏发电工程工程量清单计价规范(NB/T 11017-2022)》、《光伏发电工程设计概算编制规定及费用标准(NB/T32027-2016)》,缺项时,可参考执行《建设工程工程量清单计价标准(GB50500-2024)》、《广东省建设工程计价依据(2018)》。②定额:优先套用《光伏发电工程概算定额 (NB/T 32025-2016)》、《可再生定额【2019】14号文》、该定额子目缺项时,可参考套用《广东省房屋建筑与装饰工程综合定额(2018年版)》、《广东省通用安装工程综合定额(2018年版)》、《广东省市政工程综合定额(2018年版)》、《广东省园林绿化工程综合定额(2018年版)》等。人工、材料、施工机械费单价调整:按建设工程造价管理机构公布施工期间的信息价计取,不足部分参照市场价。结算时如国家或行业有最新规定或要求,按最新规定或要求执行。

磋商机制:每满五年可启动运维费用价格磋商机制,双方对于磋商后的运维费用达成一致的,则按照磋商后的价格继续履行;无法达成一致的,则将适用合同解除的相关约定,详见违约条款。

本项目的合同由广东明汇新能源科技有限责任公司、广东宏业新能源科技有限公司与成交单位分别签订和结算。

(六)报价方式及有效报价:

本项目按费率报价,投标费率在最高投标费率100%以下(不含本身)且不低于成本为有效报价,投标费率小于80%(不含本身)时,应在投标文件中附成本分析报告,充分说明单价和费用的组成、降低成本的合理措施及在其他项目中应用过的经验等,否则视为原则性不响应招标文件要求,作否决投标处理。

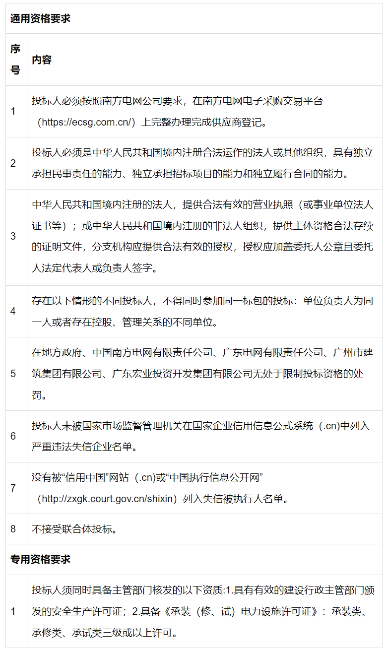
四、投标人资格要求


鲜花

握手

雷人

路过

鸡蛋
相关推荐
热门排行
电子邮箱:624937665@qq.com
客服电话:18890353030
公司地址:湖南省长沙市开福区新河街道湘江北路三段1500号A3区北辰国荟5302室

Powered by 湖南聚嘉财经网络科技有限公司 © 2025 ruyici.top Inc.( 湘ICP备2024089860号-1 )