跳空高开,白银大涨!突然宣布:降息100个基点

来自: 金属要闻 收藏 发布:如意潇湘网

埃及降息100个基点

当地时间周四,埃及中央银行(CBE)宣布降息100个基点,将基准利率下调至20%。在机构调查的五位经济学家中,仅两人预测到此次降息,其余预计该行将延续11月的按兵不动策略。

据悉,今年以来,CBE已累计降息625个基点。同时,埃及通胀率已显著下降,从2025年1月的24%降至11月的12.3%。

埃及银行业专家艾哈迈德·肖基表示,通胀下降的趋势为CBE提供了一个相对安全的缓冲空间,使其能够在不危及价格稳定的情况下启动货币宽松周期。

肖基称,降息将有助于维持国内生产总值增长、降低埃及国家预算的偿债成本,并为企业融资降低成本,从而促进生产力信贷增长并刺激投资活动。

不过,尽管自今年年初以来埃及的隔夜利率累计下调了550个基点,但埃及的实际利率仍然是全球最高的。

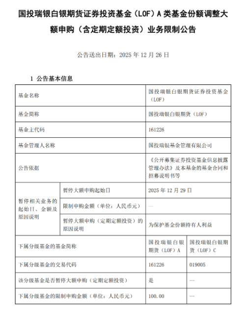
热门白银基金限购100元

12月25日晚,国投瑞银白银LOF发布公告,自12月29日起,该基金A类份额单日申购、定投限额为100元。在此之前,A类份额单日申购、定投金额限定为500元。

该基金同时公告,截至2025年12月25日,该基金二级市场的收盘价为2.804元,明显高于基金份额净值,投资者如果盲目投资于高溢价率的基金份额,可能面临较大损失。为保护投资者利益,本基金将于2025年12月26日开市起至当日10:30停牌,自2025年12月26日10:30复牌。

近期,国投白银LOF二级市场价格大幅上涨,连续多日涨停,场内交易价格大幅偏离基金份额净值,溢价幅度一度接近70%。

上述行情在社交平台引起热议,国投白银LOF场内套利攻略四处散开,吸引较多投资者参与套利。

印尼生产配额大幅下调34%?沪镍期价出现波动

彭博社近日援引印度尼西亚镍矿商协会(APNI)消息称,印尼可能正推动全球镍供应链迎来一次关键转折。有知情人士透露,印尼政府正在研究一项计划,拟将2026年的镍矿生产配额(RKAB)设定在约2.5亿吨,较2025年水平大幅下调约34%。若此举最终实施,意味着这个全球最大的镍生产国在资源管理与市场调控上可能出现重大转向。不过,该政策能否顺利落地,仍有待进一步观察。

昨日,沪镍期货主力合约开盘后震荡下行,截至收盘下跌1.22%,在有色金属板块中跌幅居前。不过,夜盘时段,沪镍期货主力合约一度涨逾2%。

市场人士分析认为,沪镍期价波动受到市场情绪、资金流动以及基本面变化等因素共同影响。

新湖期货有色金属研发总监孙匡文分析认为,此前,APNI下调生产配额的消息引发市场对镍供应缩减的担忧,刺激镍价飙涨,沪镍期货主力合约在12月下旬由11.7万元/吨一度飙升至13万元/吨以上。然而,印尼政府相关政策向来摇摆不定,且现实是镍市场供应严重过剩。因此,在大幅飙升后,市场回归理性,多头止盈,等待进一步的消息,沪镍价格也因此出现回调。

南华期货高级总监傅小燕告诉期货日报记者,周四沪镍午盘快速回落,一方面是受铜等强势金属盘中回调影响,市场情绪偏空;另一方面则是获利资金撤退,盘中多空双方减仓较为明显。

傅小燕认为,与其他有色金属相比,我国镍市场对外依存度高达86%,易受海外矿山基本面异动干扰。当前,全球原生镍供应依然过剩,后续需要关注价格接近周期底部时,印尼的产业政策以及生产成本变化对价格的影响。孙匡文也表示,后期印尼的产业政策仍是较大变量,在政策未明确的情况下,镍价可能反复波动。


鲜花

握手

雷人

路过

鸡蛋
相关推荐
热门排行
电子邮箱:624937665@qq.com
客服电话:18890353030
公司地址:湖南省长沙市开福区新河街道湘江北路三段1500号A3区北辰国荟5302室

Powered by 湖南聚嘉财经网络科技有限公司 © 2025 ruyici.top Inc.( 湘ICP备2024089860号-1 )