最新公告!白银基金,限购100元!

来自: 证券时报网 收藏 发布:如意潇湘网

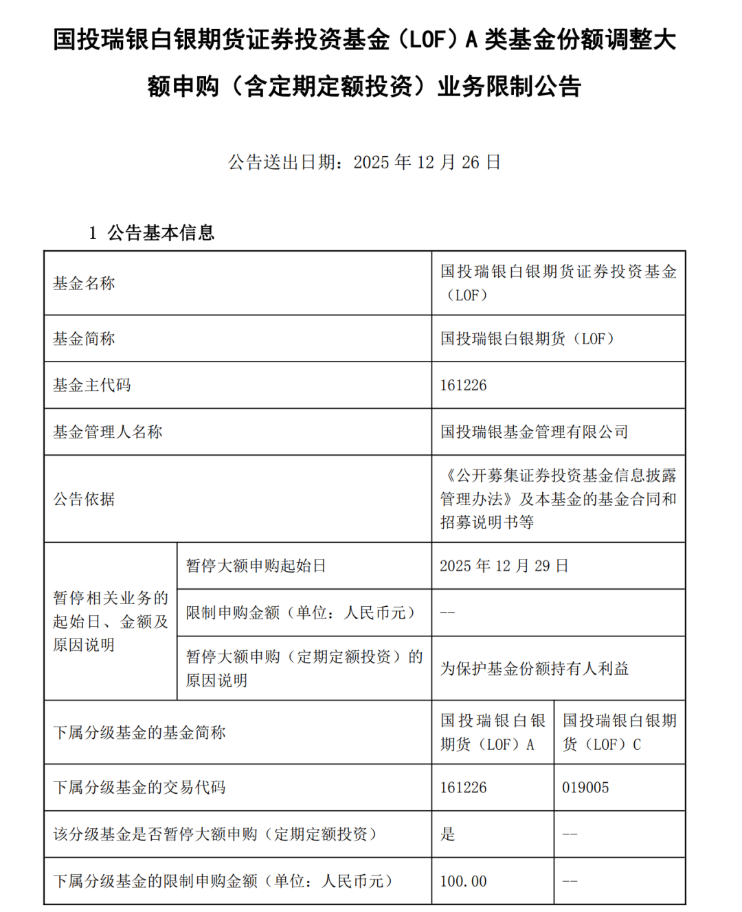
12月25日晚,国投瑞银白银LOF发布公告,自12月29日起,该基金A类份额单日申购、定投金额限额为100元,C类基金份额暂停申购(含定期定额投资)。此前,A类份额单日申购、定投金额限定为500元。

该基金同时公告,截至2025年12月25日,该基金二级市场的收盘价为2.804元,明显高于基金份额净值,投资者如果盲目投资于高溢价率的基金份额,可能面临较大损失。为保护投资者利益,本基金将于2025年12月26日开市起至当日10:30停牌,自2025年12月26日10:30复牌。

近期,国投白银LOF二级市场价格大幅上涨,遭遇资金爆炒,连续多日涨停,场内交易价格大幅偏离基金份额净值,溢价幅度一度接近70%。

白银LOF近期K线图

各类财经社交平台热议,国投白银LOF场内套利攻略四处散开,吸引较多投资者参与套利。或是大量套利资金来袭,国投白银LOF今早复牌跌停,溢价幅度收窄至45%。

校对:彭其华


鲜花

握手

雷人

路过

鸡蛋
上一篇:
2025年54家新私募备案 险资入局掀起行业新浪潮发布时间:2025-12-25
下一篇:
相关推荐
热门排行
电子邮箱:624937665@qq.com
客服电话:18890353030
公司地址:湖南省长沙市开福区新河街道湘江北路三段1500号A3区北辰国荟5302室

Powered by 湖南聚嘉财经网络科技有限公司 © 2025 ruyici.top Inc.( 湘ICP备2024089860号-1 )