国投白银LOF:12月29日起 A类份额定期定投金额限购100元

来自: 来源: 财联社 收藏 发布:如意潇湘网


K图 161226_0

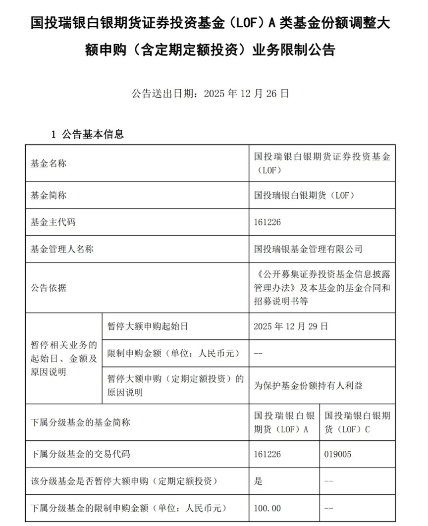
  国投瑞银白银期货(LOF)今日公告称,12月29日起,限制本基金A类基金份额定期定额投资金额为100.00元。

image

  该基金曾多次调整投资额度。10月15日,国投白银LOF基金公告称,A类份额及C类份额的定期定额投资金额上限分别为6000元和40000元;10月20日,国投白银LOF基金再次发布公告,继续收紧了限购金额,A类份额及C类份额的定期定额投资金额上限分别为100元和1000元;12月19日,国投白银LOF基金发布公告,将A类份额及C类份额的定期定额投资金额上限分别调整为500元和500元。

  另外,其今日还公告称,截至2025年12月25日,本基金二级市场的收盘价为2.804元,明显高于基金份额净值,投资者如果盲目投资于高溢价率的基金份额,可能面临较大损失。为保护投资者利益,本基金将于2025年12月26日开市起至当日10:30停牌,自2025年12月26日10:30复牌。

image

  值得注意的是,今日复牌后,国投白银LOF未能延续此前涨势,快速触及跌停,全天成交金额超8亿元。

image


(文章来源:财联社)


鲜花

握手

雷人

路过

鸡蛋
上一篇:
精选发布时间:2025-12-25
下一篇:
广期所:调整铂、钯期货相关合约交易指令每次最小开仓下单数量、交易限额 ...发布时间:2025-12-25
相关推荐
热门排行
电子邮箱:624937665@qq.com
客服电话:18890353030
公司地址:湖南省长沙市开福区新河街道湘江北路三段1500号A3区北辰国荟5302室

Powered by 湖南聚嘉财经网络科技有限公司 © 2025 ruyici.top Inc.( 湘ICP备2024089860号-1 )