如意潇湘网 首页 财经

财经

RSS
  • 9月29日,由总部位于新加坡的凯德投资发起的首单外资消费REITs——华夏凯德商业REIT在上海证券交易所成功上市。华夏凯德商业REIT由凯德投资担任发起人及运营管理机构,中信证券担任专项计划管理人,华夏基金担任基金 ...……
    时间:2025-9-29 15:01 | 阅读:7187
  • 新华社北京9月29日电 中共中央政治局9月29日召开会议,研究制定国民经济和社会发展第十五个五年规划重大问题。中共中央总书记习近平主持会议。会议决定,中国共产党第二十届中央委员会第四次全体会议于10月20日至23 ...……
    时间:2025-9-29 15:01 | 阅读:7764
  • 以“工业新质,智造无界”为主题的第二十五届中国国际工业博览会近日正式闭幕。证券时报记者获悉,为期5天的展会,汇聚了来自全球28个国家和地区的3000余家中外展商,10场高规格论坛,近300场专题活动同期举办,超千 ...……
    时间:2025-9-29 12:42 | 阅读:6505
  • 73岁“无痛取卵”?86岁“试管内受精”?国家医保局披露数据异常案例 ...
    73岁“无痛取卵”?86岁“试管内受精”?国家医保局披露数据异常案例 ...
    国家医保局9月29日消息,大数据时代,任何违法违规行为都难逃“数据慧眼”。日前,依托全国统一的医保信息平台,国家医保局精准查处多起异常数据典型案例,做到发现一起、查处一起、整改一起,医保数据对监管的赋能 ...……
    发布:2025-9-29 12:41 | 阅读:10289 |
  • 央行不再提“加力实施增量政策”,四季度还会降息吗?
    央行不再提“加力实施增量政策”,四季度还会降息吗?
    9月美联储降息,叠加国内8月份经济数据增速放缓,市场高度关注四季度货币政策变化。央行9月26日晚间披露,中国人民银行货币政策委员会2025年第三季度例会于9月23日召开。本次例会强调货币政策措施的执行和效应释放, ...……
    发布:2025-9-29 12:41 | 阅读:8941 |
  • 证券时报记者 吴家明近段时间以来,多个城市继续调整住房公积金政策。目前,恰逢楼市传统的“金九银十”,这些政策也在一定程度上提升了市场热度。9月28日,广州住房公积金管理中心等四部门发布《关于优化住房公积金 ...……
    时间:2025-9-29 12:40 | 阅读:6805
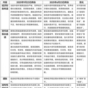
  • 日前,中国人民银行(以下简称“央行”)货币政策委员会召开2025年第三季度例会(以下简称“例会”)。例会明确,要落实落细适度宽松的货币政策,加强逆周期调节,更好发挥货币政策工具的总量和结构双重功能,加大货 ...……
    时间:2025-9-29 10:23 | 阅读:9448
  • 地方政府专项债券(以下简称“专项债券”)可以起到强基础、补短板、惠民生、扩投资等积极作用,是财政政策的核心工具之一。今年以来,新增专项债券发行节奏呈现出明显的加速趋势。Wind数据显示,截至9月28日,今年 ...……
    时间:2025-9-29 10:23 | 阅读:8668
  • 严监严管持续优化资本市场新生态
    严监严管持续优化资本市场新生态
    9月26日晚间,山东美晨科技股份有限公司、泛海控股股份有限公司(已退市)均发布公告称,因涉嫌财务造假、信息披露违法违规等行为,公司收到地方证监局下发的行政处罚事先告知书。近年来,证监会坚持监管执法“长牙 ...……
    发布:2025-9-29 10:23 | 阅读:10333 |
  • 近日,广州市规划和自然资源局印发《广州市提高土地利用效率综合改革试点实施方案》,重点围绕土地制度、产业用地、存量盘活、地下空间、城乡市场、海洋开发6个方面出台31条支持措施。这其中包括,在房地产热时期采 ...……
    时间:2025-9-29 10:23 | 阅读:7275
  • 又到一年高铁集中投产期。9月28日两条高铁开通运营,四季度还有10条高铁线路计划开通,到今年年底,全国高铁运营里程将突破5万公里。上述两条开通运营的高铁分别是沈阳至佳木斯高速铁路沈阳至白河段(下称“沈白高铁 ...……
    时间:2025-9-29 10:22 | 阅读:10247
  • 临近国庆中秋假期,韩国政府自9月29日起面向中国团体游客试行免签入境政策,持续至明年6月30日。在此期间,中国3人以上团体游客可免签入境韩国并停留15天。济州地区与此前相同,个人和团体游客均可免签入境并停留30 ...……
    时间:2025-9-29 10:22 | 阅读:6941
  • “和平是人类共同事业”
    “和平是人类共同事业”
    (原标题:“和平是人类共同事业”——访俄罗斯哈巴罗夫斯克边疆区对外友协主席苏莱曼诺夫)  “9月3日,我在北京天安门广场观看了阅兵仪式。这次盛大活动令人难忘,向全世界展现了中国走和平发展道路的坚定决心、 ...……
    发布:2025-9-29 10:22 | 阅读:10186 |
  • 文化交融的音符流淌在伊犁街巷(边城见闻)
    文化交融的音符流淌在伊犁街巷(边城见闻)
    (原标题:外国姑娘卢卡来到了伊犁——文化交融的音符流淌在伊犁街巷(边城见闻)) 位于新疆伊犁的都拉塔口岸。蔡增乐摄(人民视觉)中哈两国画家在伊犁联合采风写生。王小军摄英国姑娘卢卡在那拉提景区留影。陈维 ...……
    发布:2025-9-29 10:22 | 阅读:10325 |
  • 又见缆车过山城(在现场·看作风)
    又见缆车过山城(在现场·看作风)
    (原标题:从回应问题到多想一步,重庆市长寿区——又见缆车过山城(在现场·看作风))  9月28日一大早,71岁的重庆长寿区市民郭绍华挎上菜篮子,赶最早的一趟缆车,去“上半城”的菜场买菜。长寿老城区依山而建 ...……
    发布:2025-9-29 10:21 | 阅读:9200 |
相关推荐
热度话题
电子邮箱:624937665@qq.com
客服电话:18890353030
公司地址:湖南省长沙市开福区新河街道湘江北路三段1500号A3区北辰国荟5302室

Powered by 湖南聚嘉财经网络科技有限公司 © 2025 ruyici.top Inc.( 湘ICP备2024089860号-1 )